跳到主要內容區
應用外語系 英日語.分級分班
Menu
回首頁
城市大學-首頁
日本研究中心
外語教學委員會
回首頁
本功能需使用支援JavaScript之瀏覽器才能正常操作
首頁
重要資訊專區
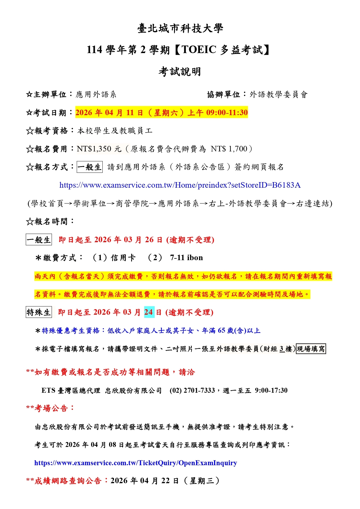
114-2 多益英檢考試報名(校園團考)
報名網址
https://www.examservice.com.tw/Home/preindex?setStoreID=B6183A
瀏覽數:
友善列印
分享
Close (Esc)
Share
Toggle fullscreen
Zoom in/out
Previous (arrow left)
Next (arrow right)